SEPP & HPCTI & SEIHPC Copernicus projects 1994-1997

SEPP - Software Engineering for Parallel Processing -Westminster Uni.
HPCTI - High Performance Computing Tools for Industry -Westminster Uni.
SEIHPC - Stimulation of European Industry through High Performance Computing -Westminster Uni.

partners
team research members (SAS)

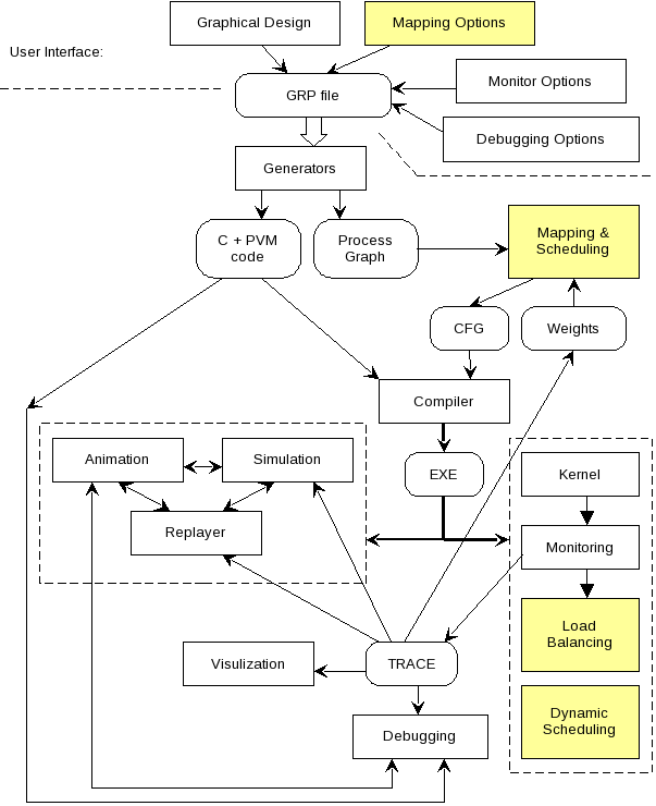
SEPP architecture:
8kB

Task 4 related papers:

[PS] ParCo'95 : Automatic Configuration of Parallel Programs for Processor Networks [ZIP][25kB]
Not published poster 4 pages A4 format Postscript [93kB]

[PS] Braga'96 : Distributed Mapping Tool under PVM [ZIP][38kB]
SEIHPC'96-Braga meeting proceedings paper 8 pages A4 format Postscript [151kB]

[PS] Braga'96 : Task 4 - Mapping & Load Balancing [ZIP][12kB]
SEIHPC'96-Braga meeting poster 1 page A4 format Postscript [27kB]

[PS] DAPSYS'96 S&D Task Allocation Tool under PVM [ZIP][54kB]
DAPSYS'96-Miskolc workshop 12 page A4 format Postscript [382kB]


Task 5 related papers:

[PS] Braga'96 : The Distributed Monitoring Solution in Parallel Programs Developing [ZIP][20kB]
SEIHPC'96-Braga meeting proceedings paper 5 pages A4 format Postscript [69kB]